Publication version: 1
Image
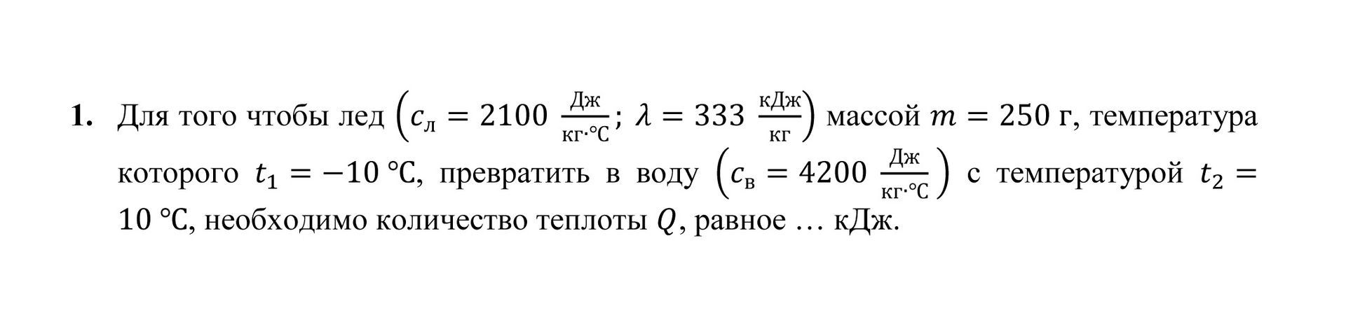
Ответ:
кДж
Check
Block not passed